设为首页 加入收藏 联系我们
核电生物园林党支部9月“主题党日”活动总结
日期: 2024-09-26 信息来源: 点击数:

会议时间:2024920日,下午15:00-16:00

会议地点:核化生院F312

会议主题:学习贯彻党的二十届三中全会精神

参会人员:核电生物园林教师党支部全体党员

会议主持人:曾正魁

会议记录人:吴远航

第一部分:

缴纳党费、诵读党章

第二部分:

1. 组织集中学习:落实“第一议题”学习制度,推动党的创新理论走深走实。

认真学习《中共中央关于进一步全面深化改革推进中国式现代化的决定》,深刻领会和把握全面深化改革的主题主线、重大原则、重大举措、根本保证。

通过观看视频,书记领学等方式,与会同志仔细学习了这一部分内容。

IMG20240920151802

https://tv.cctv.com/2024/07/21/VIDEeQ8pa8F1TMawihjMEsqv240721.shtml

https://www.gov.cn/zhengce/202407/content_6963770.htm?sid_for_share=80113_2

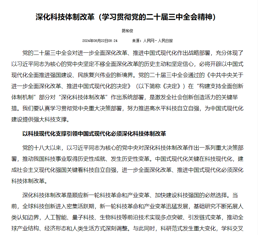
深化科技体制改革(学习贯彻党的二十届三中全会精神)(8分钟)http://cpc.people.com.cn/n1/2024/0822/c459166-40303758.html

IMG20240920153533 

二十届三中全会首提中国式现代化的“重大任务”,有何深意?https://export.shobserver.com/baijiahao/html/793921.html5分钟)

IMG20240920151753 

 

2.开展学习贯彻落实新时代第二次全国教育大会精神

全校各基层党组织要组织党员通过研读原文、座谈交流等多种形式认真学习习近平总书记重要讲话和全国教育大会精神。

https://dxs.moe.gov.cn/zx/a/jj/240911/1971933.shtml

 IMG20240920153524 

 

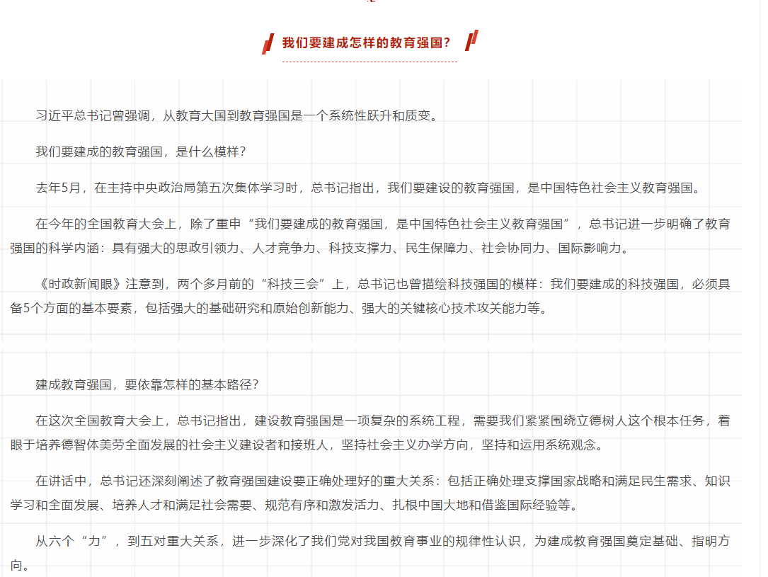
教育强国建设要正确处理好几个重大关系

http://jl.people.com.cn/n2/2024/0913/c349771-40976078.html

 IMG20240920154958

 

深入推动教育高水平对外开放

IMG20240920155100 

https://baijiahao.baidu.com/s?id=1810576961795327471&wfr=spider&for=pc

4.《中国共产党纪律处分条例》每日一课学习。

书记领学,在学习贯彻《中国共产党纪律处分条例》的内容中,总共60条,初步计划每次学6条,分10次学完。

学习链接:https://www.12371.cn/special/zggcdjlcftl/xc/

 

IMG20240920152233 

版权所有:沙巴(中国)网站有限公司官网 联系方式 地址:咸宁市咸安大道88号,电话:0715-8265089 E-mail:34431143@qq.com